
致工具和模具制造者 |复杂特征与算法 |形成或原始组件的补偿

扫描与CT数据处理 |支持所有常见的扫描、CAD、CT和CNC格式

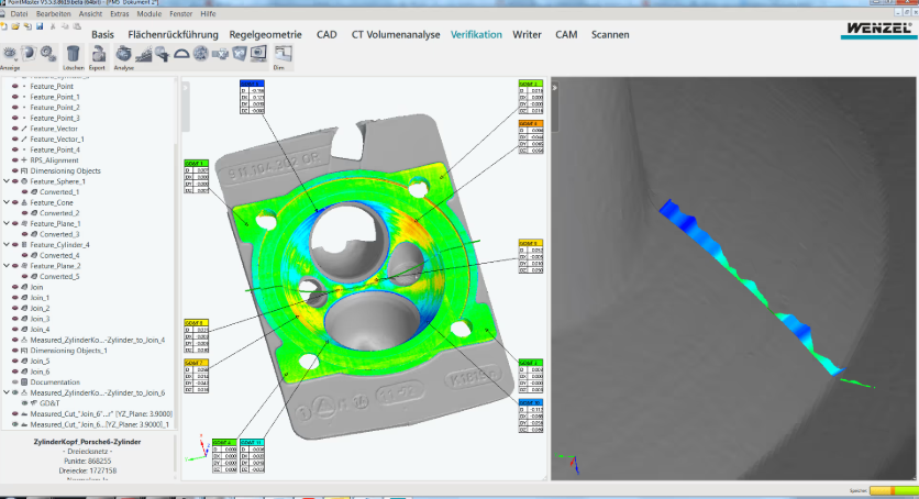
文档创建,包括测量报告展示工具、文档 |订单准备报告

点云、多边形线、多边网格 |高阶曲面与曲线 |像素与体素 |数控周转多面体

世界杯 |PointMaster 主要支持用户从点云和多网格的后续处理到逆向工程,且质量几乎接近 strak 级别。创新的程序和流程链基于WM |PointMaster 几何核并确保卓越的数据质量和卓越的加工工艺。
全自动计算误差补偿新刀具几何形状,考虑目标几何形状、材料收缩因子及原始刀具几何形状(见模具制造过程中的收缩和变形补偿图)。